
Sick Beat Betty is an audio plugin I wrote to make it easy to generate euclidean rhythms . It was the first time used the JUCE audio application framework. I’ve found JUCE a great way to write an audio plugin as it provides all bits you could want to get started: a common way to write the DSP/MIDI processing which plugs into the various plugin frameworks ( VST , CLAP , etc), an OpenGL/Accelerated UI framework, and all the various other bits that you’d want to see to make development a pleasure (and not a hell of dependency management).
You can download it from the project releases or grab the source from the github repo
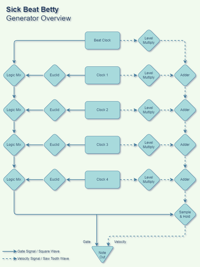
The plugin provides a set of generators that can be targeted towards a specific MIDI note. This note is then triggered by the interaction of a collection of square waves, which are themselves generated based off the period of beats and bars assigned to the generator. Additionally, alongside the square waves, a sawtooth wave is generated with the same period. These can be mixed to set the velocity of each note trigger, thus giving you a fairly complex set of dynamics.
Here’s a basic overview of the clocking arrangement in a single generator:

